内地客户赴港投保合法依据
香港投资理财-100825 03/23 4156近日香港保险的销售继续火爆,国内各大媒体也进行了广泛关注。其中上海卫视、CCTV2均对赴港投保做了相关报道。
各大媒体的报道,均阐明了香港保险本身的独特优势。关于CCTV2的报道,我们也看出赴港投保的火热也引起外汇管理局的重视;
关于外汇管理局的职责需要大家明确:
外汇管理局主要是负责外汇收支、买卖等国际结算业务,外汇汇率和外汇市场等实行的管理措施。
从外管局的职能不难看出,其主要是负责外汇管理的国家机构,和保险毫无关系,更不用讲香港等第三地市场了。
那CCTV2报道所指出的购买分红险不合规指的是什么呢?
其实此则报道中只是说明在香港利用刷卡的方式购买分红保险不符合外管局外汇管理的要求,只是缴费方式的问题,并不是讲购买香港保险不合规。
大家也不必大惊小怪,其实我国的外管局对于境外消费早有要求,之前也因为境外不法套现行为进行整顿。去年财新网等媒体曝光了利用银联卡在澳门“假购物,真套现”的手法,规避内地对于公民携带现金出境的限制,令内地和澳门联合展开了一次对于地下钱庄的大扫荡,大量珠宝钟表店被要求移除银联刷卡业务,两地也达成了反洗钱合作意向。
内地外汇管理局也在去年9月推出新规定,要求自今年1月1日起,每卡每年境外累计取现不得超过等值10万元人民币。银行卡此前规定仅为每卡每日境外取现不超1万元,也就是年累计总额可达到300多万,与目前的10万上限相比,缩减幅度相当惊人。
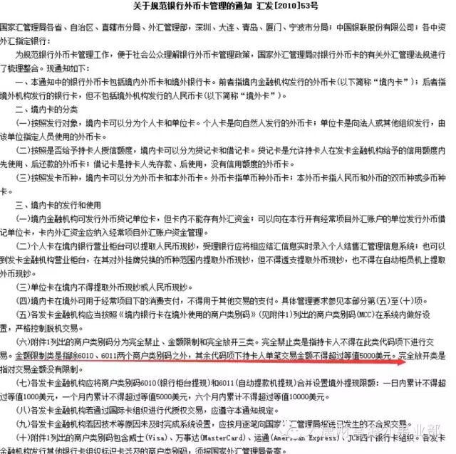
下图是外管局在2010年便发布了境外刷卡消费的通知,其中也涉及到金融类消费的刷卡要求。(详见第6条)
我们再看一看香港保监处是如何规定内地客户赴港投保的:
从上面文件回复不难看出,香港作为世界金融中心,任何人士在香港内完成投保都是符合要求的。
同样,我们反过来想一下,国内保险公司也是接受外国人士投保的,购买保险一样也是合法的。
综上所述,内地人士赴港选择适合自己的保险产品是合情、合理、合法的,我们的外管局只是因为最近人民币的贬值,对外汇管理进行了严格的管控,刷卡缴费的方式将会受到更多限制,这种监管是对所有外汇渠道的,而不是单单限制香港保险。
最后补充一下,香港保险刷卡缴费只是为了方便内地客户。保险还可通过汇款、网银、转账、支票等多种方式完成。还是建议大家趁着还能刷卡,抓紧采购,去购买产品同时在办张香港银行卡,未来会更加方便。
按照我国法律规定,内地居民赴港期间向香港保险公司购买保险是符合法律规定的。早在2010年,广东省保监局就做出明确表示:如果内地投保人自行出境,并自愿购买香港保险,那么这些保单就是合法的,受到法律保护。
此外,根据香港法例第41 章保险公司条例,任何在香港获授权之保险公司,在香港推介人寿保险均属合法,不论销售对象是香港本地人士,外国人士或中国内地人士。
香港的保险是对全世界开放的,全世界的保险公司都可以申请到香港来经营,全世界任何人都可以到香港来买保险,只要过程是符合香港法律,这就是自由市场经济。
香港是全世界知名的自由经济体,有英国遗留下来的完善的普通法法治体系,且执行有效,所以,只要在香港合法签订的保单,不管投保人是何种国籍,一律受香港保险监理处监管,也受香港法律的保护。
内地居民(大陆居民)在香港签单的合法保单,跟香港本地人签订的保单,权益是完全相同的。
香港保险公司通常都有设立签约认证中心,内地居民赴港投保时,必须亲自前往办理(18岁以下未成年人可有监护人带上资料代为办理)。客户在办理香港保险购置手续时,在保险公司签约认证中心,都会三方见证,并进行录音录像,作为客户赴港投保的记录。此外,内地居民的港澳通行证、甚至是过关记录(过关小票)等,都将作为投保凭证保存下来。所有这些在香港境内签署的投保文件,都是受到香港法律认可和保护的。


